
Project
New Power Plant.

Client
Constructora San José.

Location
Murcia, Spain.

Sector
Industrial.

Service
Engineering.

Disciplines
Civil and Mechanical Engineering and Piping.

Promoter
El Pozo

Year
2010-2011.

Investment
+€40 M

SANJOSE Constructora a Spanish construction company with more than 50 years of experience specialised in construction and renewable energy, has entrusted IDEA with the development of several detailed engineering works for fluids and PCI in the new El Pozo cooked meats plant in Alhama, Murcia.
New power plant for El Pozo.
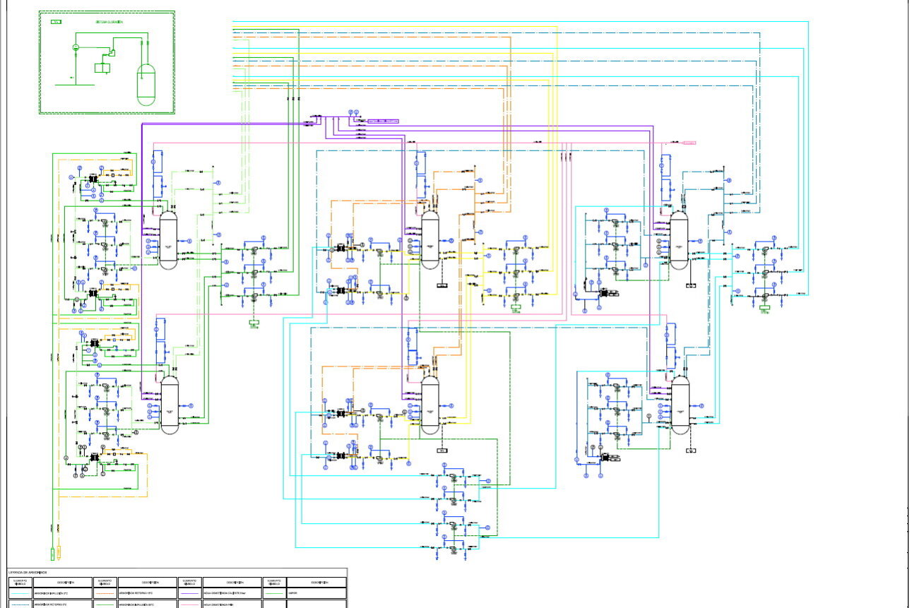
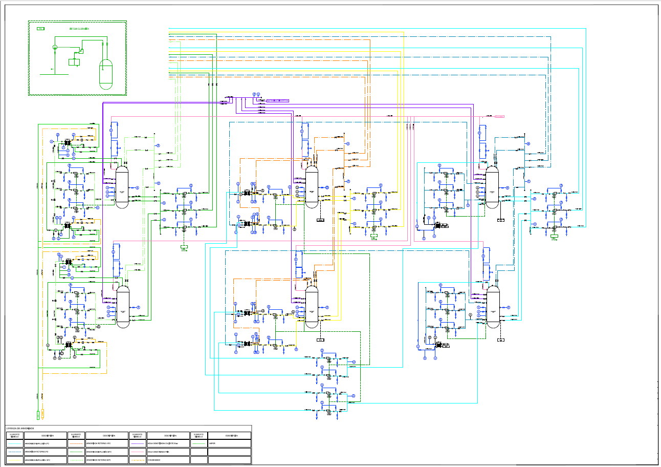
- Development of the necessary works in the new power plant to generate and distribute fluids (cold and hot water, osmotised water, steam, condensate, vacuum, armorinox) and fire fighting installation (fire suppression and detection) for the Cooked Meats Factory in Alhama de Murcia.
- Performance of the Isometrics and MTO of the entire work. Updating P&ID, Layout, Support Standard.
- 2011 | New Cooked Meats Plant | 80,000 m2
- 2012 | New Facilities: warehouse, offices, laboratories, common areas | 10,800 m2
Thermal, hydraulic and piping stress calculations.
Electrical calculations of pumping and distribution stations.
Performance of P&ID, Layout, Isometrics, support standard.
Development of wiring diagrams as well as protection and control boards.
Legalisation projects for updating the Industrial Register of pressure equipment, Rite, Cold storage and Electrical Installation, and PCI records.
Contact us.
Do not hesitate to contact us by phone (+34) 917 034 404.
We will be happy to assist you.
Much more than engineering.
Digital Consulting, Engineering, Outsourcing and Architecture.
Contact us.
Do not hesitate to contact us by phone (+34) 917 034 404.
We will be happy to assist you.
Much more than engineering.
Digital Consulting, Engineering, Outsourcing and Architecture.



























